如果不知道某根线的作用,就看芯片手册,发现P14连着一个TX口(有些没有开关的万用表要乱转就会开了)
发现芯片P14可以复用成uart TXD,串口通信 transmit data口,单片机可以通过TXD往外设发送信息(腾讯元宝可以直接上传pdf解析里面有什么,可以直接问好像)
01C电阻,01是100
电路板上浅色是线路,不是深色
正常情况封装编号1是GND
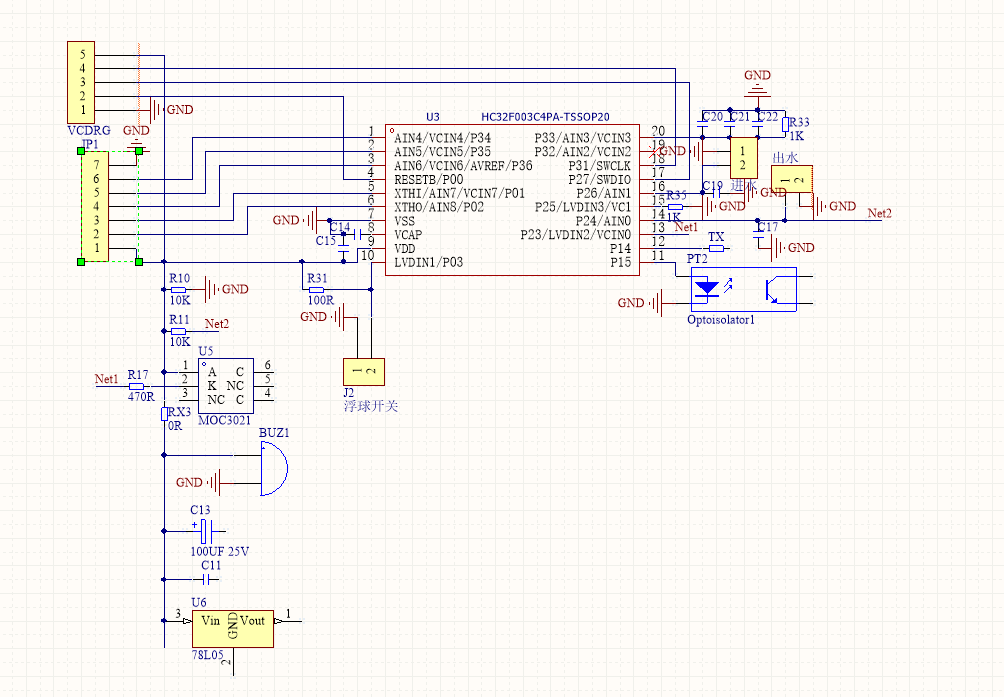
要分模块画,画烂了一次,这次按照PCB分布和接插件来分模块画(👈低级,高级👉能看懂电路板功能,直接分功能模块画也可以)
烂👇
根据电路板功能出发,可以像这样圈一下,画好的就标一下丝印👇
多用网络标号,接下来就看情况连在一起
标号要放在线上,不能是元器件自带的线
直插瓷片电容👇